
2026年1月19日,在北京市通州区一售楼处,房产销售为购房者介绍楼盘信息。图/中新
“微雨众卉新,一雷惊蛰始。”惊蛰时节,春雷启蛰、万物萌动,却仍春寒料峭,恰如2026年初春的房地产市场。
2026年开年至今,各地政策以“精准滴灌”的方式为地产“惊蛰”铺垫:上海楼市“新七条”力度最大,放宽限购、提高公积金贷款额度、细化房产税,激活刚需与二手房市场;北京、广州、杭州等核心城市同步推出安居补贴、限购松绑等举措,前两月全国已发布100多条地产调控政策。
在刚闭幕的全国两会上,今年的政府工作报告中对房地产的表述从“止跌回稳”转向“着力稳定”,明确地产政策聚焦民生保障、新房与二手房协同去库存、“好房子”落地、房地产发展新模式及住房公积金制度改革,与年初各地政策形成合力。
在市场端,部分城市在住宅和土地市场有所回应。上海二手房成交攀升,有望突破月度1.5万套的市场“枯荣线”;土拍市场局部升温,广州珠江新城马场地块拍出236亿元天价地王,成都、杭州核心地块获高溢价竞拍,优质地块成为房企资金投向的核心标的。
但行业整体仍处于调整周期。如海南等地楼市随政策与需求短期波动,未现持续性复苏。土拍呈显著结构性分化,仅核心城市稀缺地块受追捧,全国土地成交规模连续回落。
截至发稿,国家统计局对70个大中城市商品住宅销售价格在2026年2月变动情况的数据尚未公布。从中指研究院的数据来看,2月房地产市场受春节假期影响出现季节性回落,但是重点城市二手住宅价格、租金价格环比跌幅均较去年有所收窄。
这场惊蛰,是政策驱动下的局部需求释放与市场试探。市场在等待,惊蛰的春雨能否化成2026年的楼市“小阳春”。
乍暖还寒时,行业的生长方向是明确而坚定的:告别规模竞赛,转向高质量发展。

政策组合拳“精准滴灌”
北京的通勤路上,高伟习惯性地点开App查看心仪小区的成交情况。他看中的小区两居室的价格徘徊在400万元上下,比他的心理价位高出几十万元。每天查看挂牌价、向中介询价已经成为他的习惯。
他也曾约几位房东当面砍价,想“砍出一个车位”,但都没能成功。不过,因为孩子上学落户等问题,留给他的时间已经很少了。
北京通州区一位资深中介告诉《财经》,不光买家在盯价格、寻找合适时机迅速出手,卖家也在观望,等待最符合心意的成交价。一套房子七八组客户谈价的情况时有发生。
“等到三四月买家集体入市的时候,热门小区的高性价比房源会变得更加抢手。”他说。
市场期待合理价格,期待优质“好房子”,也期待更加精准的政策组合拳刺激需求。

在今年两会上,政府工作报告中的房地产政策的变化集中在以下几个方面:
其一,房地产政策更加强调保障和改善民生,同时强调住房政策和人口生育政策的结合。
其二,时隔十年政府工作报告再提房地产“去库存”,但与上一轮去库存不同,本轮库存涉及新房和二手房,政策也更加灵活。
其三,“好房子”“房地产发展新模式”“城市更新”三项政策都得以进一步深化。
“好房子”由提出标准阶段进入落实阶段,并着眼于提升物业服务质量;“房地产发展新模式”的构建更加突出基础制度和配套政策建设;“城市更新”则更加紧密地与城市的经济转型、现代化治理水平提升等深度融合,结合2026年初自然资源部和住建部发布的《进一步支持城市更新行动若干措施的通知》,后续配套的金融、财税、土地等政策也有望落地。
其四,政府工作报告首提“深化住房公积金制度改革”,公积金政策或是2026年惠民生、稳市场的重点举措之一。
今年政府工作报告的地产政策与2026年开年以来各地颁布的政策一脉相承。
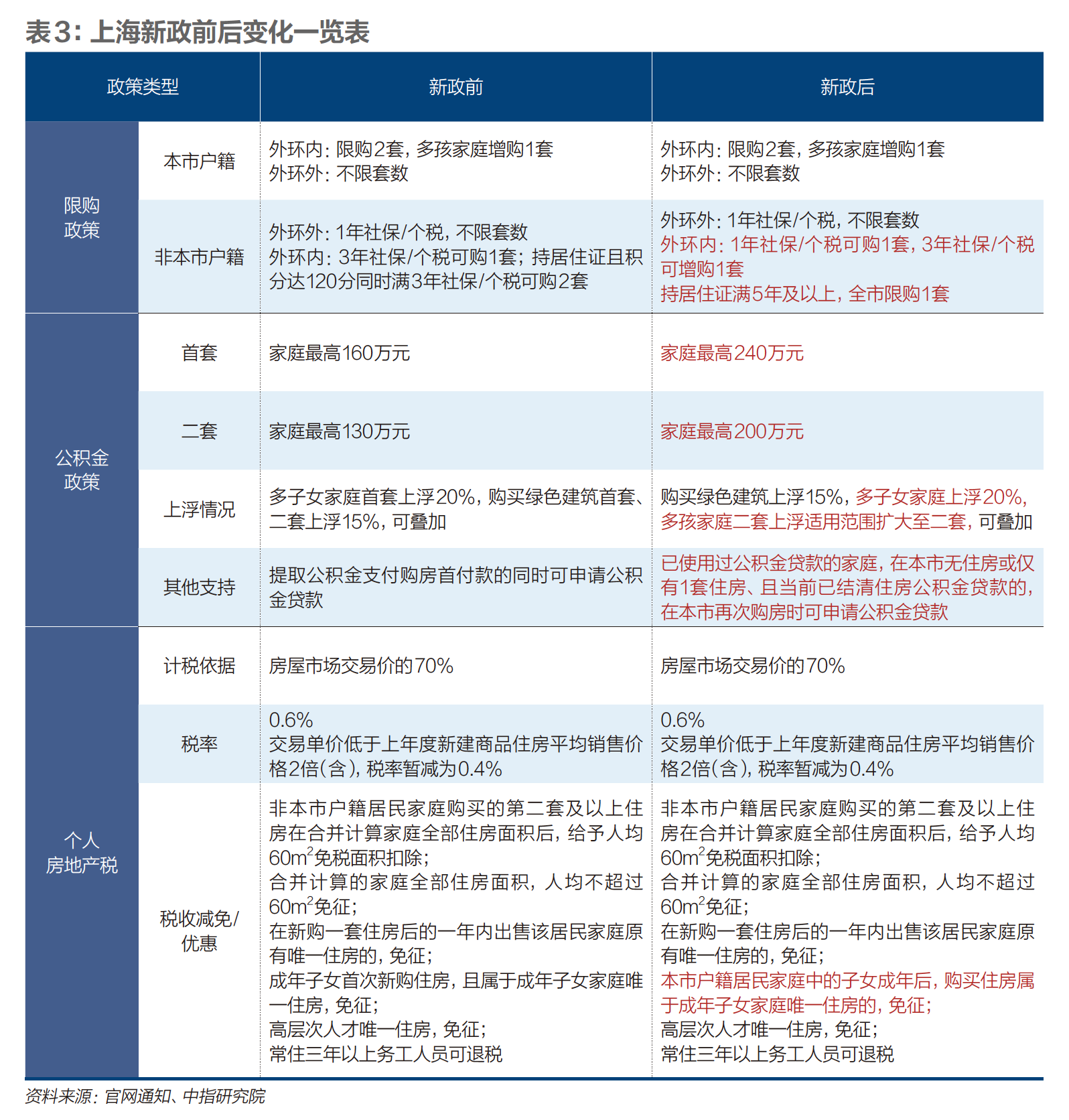
诸多政策中,上海楼市“新七条”最为重磅。

2月25日,上海市住房城乡建设管理委、市房屋管理局、市财政局、市税务局、市公积金管理中心等五部门联合印发《关于进一步优化调整本市房地产政策的通知》(下称《通知》)。
《通知》围绕降低购房门槛、提高公积金贷款额度、优化房地产税等方面提出七条新规,自2月26日起施行。
具体来看,拓宽限购方面,新政更加聚焦外环内,直接扩大了外环内的住房需求群体规模,同时又增加了持《上海市居住证》满五年及以上的购房群体,总购房“池子”扩大。
提高公积金贷款额度方面,首套住房公积金贷款最高额度从160万元提高至240万元。据中指研究院测算,若叠加多子女家庭和购买绿色建筑最高贷款额度上浮政策,首套最高额度可达到324万元。
房产税方面,上海已在2025年9月优化了房产税政策,对非本市户籍居民家庭购买的第二套及以上住房给予人均60平方米免税面积扣除。本次政策则是针对沪籍居民家庭子女的进一步细化调整。
广东省城乡规划院住房政策研究中心首席研究员李宇嘉分析,进入2026年,上海新房市场动力减弱,部分新房需求转向二手房市场。在二手房市场中,小户型、中低价位占比也明显增加,原有的卖旧买新链条受到了冲击,而上海新政就是专攻对购房成本和门槛比较敏感的非户籍人群。
58安居客研究院院长张波认为,本次新政契合了上海“新房改善、二手刚需”的分化格局,确保了新增需求能分别向一二手市场精准传导。
“新七条”对上海市场刺激短期效果显现。
多位上海链家门店中介告诉《财经》,新政出台后,在他们负责的片区出现了一些当天看房即成交的案例,均为小户型、低总价的交易。
“政策出来之后,有几个很久之前的客户给我打电话,想要重新约看房。”一位上海链家的店长对《财经》表示。
该店长分析,新政对刚需群体、二手房买家刺激更强。
一方面,经过长期的市场调整,客户经过了多方看房考察,大部分明确了自己的需求,只待合适的价格和出手机会。另一方面,公积金贷款最高额度提升至324万元后,公积金基本可以覆盖贷款部分,达到了“上车”的门槛。
这并非中介的个体感受。
根据58安居客数据,新政出台后的第十天(即3月7日),上海二手房单日成交达1324套,创2020年以来单日交易量第八高。相比2024年9月29日上海发布楼市调控政策时,市场响应速度明显加快。
另据上海房产交易中心官网“网上房地产”数据,3月1日至10日,上海二手房网签总套数为8467套,粗略推算,全月成交量大概率会超过1.5万套的“枯荣线”。
楼市“枯荣线”是指衡量房地产市场景气度的一个关键成交量阈值,通常用于判断二手房市场是否处于活跃或冷淡状态。当月度成交量高于该线,一般认为市场回暖、交易活跃;低于该线,则可能意味着市场低迷、信心不足。
在二手房成交上涨的同时,上海新房市场也表现出新动能。比如根据“网上房地产”数据,3月11日上海新房单日签约733套,与本月上旬日均签约300多套相比,涨幅明显。
“随着春节后市场回归常态,政策效应逐步释放,上海楼市有望成为一线城市中企稳修复的标杆,带动长三角核心城市形成联动复苏态势。”张波表示。
不过李宇嘉补充,上海限购政策的调整,对环长三角周边城市可能带来负面影响。下一步,要加快推进长三角产业协同、产业链合理布局,以产业驱动就业和住房需求的理性分布,这是避免上海虹吸的关键。
楼市波动,原因各异
在上海“新七条”前后,北京、广州、杭州等城市也先后在优化限购、公积金、住房补贴等方面出台了刺激楼市的新政。
如3月2日,北京海淀区印发《海淀区关于支持“海青安居”的若干措施》,明确在海淀区重点产业体系内用人单位就业且符合条件的应届毕业生,可申领每月1000元、最长2年的安居补贴;在海淀北部租赁市场房屋的应届毕业生,增加给予每月500元安居奖励。
据中指研究院统计,2026年前两个月,全国各地已有101条房地产政策出台,略少于2025年同期的107条、略多于2024年同期的93条。
政策刺激下,房地产市场整体仍处于调整中。
根据国家统计局发布的70个大中城市商品住宅销售价格数据,2026年1月,二手房市场停止了连续四个月的全线下跌,有两个城市的房价出现环比上涨,分别是涨0.4%的扬州和涨0.3%的湛江;且相比一线城市,二线城市的二手房价格跌幅更早收窄。
在新房市场,70个大中城市中,有5个城市的新房价格环比上涨,分别是大连、合肥、厦门、武汉、南充。其中,大连以0.2%的涨幅领涨全国,此前长期领涨的上海本月价格与上月持平。
不过,与去年同期相比,新房价格处于下降通道。国家统计局数据显示,1月,一二三线城市新房价格同比分别下降2.1%、2.9%和3.9%,降幅分别扩大0.4个、0.4个和0.2个百分点。
刚刚过去的2月则延续了二手房收窄的趋势,且新房市场也有所回暖。
从中指研究院的数据来看,2月百城二手住宅均价为12835元/平方米,环比下跌0.54%,跌幅较上月收窄0.31个百分点。
新房方面,2月百城新建住宅均价为17107元/平方米,环比微跌0.04%,同比上涨2.37%。
租赁住宅则因春节假期旅游热度较高,短租需求增加,50城住宅平均租金为33.96元/平方米/月,环比下跌0.11%,较1月收窄0.34个百分点。
中指研究院指数研究部总经理曹晶晶对《财经》表示,随着假期结束、积压需求逐步释放以及核心城市优质供地的带动作用,今年有望开启“小阳春”温和复苏行情,市场分化态势延续。
即便是筑底回稳,各方也需要做好心理建设,应对市场的反复。
在刚刚启动了全岛封关运作的海南,海口市海口湾片区的“销冠级”中介于敏在过去两个多月里经历了一次“过山车”。
他观察到,因2025年12月18日海南自由贸易港正式封关运作的热度,以及年底置业需求的增加,2025年12月底有一波增长,海口市每天的成交量大约为30套。但在2026年春节后(2月底),他所在的区域和整个海口市的单日成交量都降至个位数。时至3月,由于临近孩子入学的时间窗口,海口市单日交易量又回升至30套左右。
购买学区房是海口楼市的主要需求之一,只不过购房人群不限于本地家庭。
华润置地向《财经》提供了一组数据显示,海南国际教育创新试验区、高校分校、国际学校密集落地使得家庭型陪读客群、教育从业者、高知家庭显著增加,因子女教育需求购房的客户占比已达15%-20%,成为核心增长客群之一。
这背后与海南封关运作对岛外企业和人才的吸引不无关系。
不过,从宏观数据上,海南楼市还谈不上明显起色。
据海南省住建厅数据,2026年1月-2月,海南省新建商品房累计销售面积135.94万平方米,同比下降17%;销售金额242.21亿元,同比下降19%;销售均价回落至1.78万元/平方米,同比微降2%。该部门没有公布环比数据。
多位专家表示,封关率先影响产业、贸易、资金流动,传导至房价尚需时日。
从海南的案例来看,无论是楼市政策还是封关红利的特殊刺激,最终都要落到人口流入、产业落地、需求回升的供需逻辑上。
海南历史上曾经历过三轮“炒房”潮,在2018年自贸港政策宣布后,也曾吸引一批投资客,不过八年过去,海南的买家愈发理智了。
多位近期在海南购房的业主告诉《财经》,他们在买房前都曾在海南租房居住过至少一年,体验海南的居住环境,有的甚至全岛旅居、考察,最终才下定决心。
旅游城市三亚也是海南的房地产支柱之一,吸引了华润置地、保利发展、大华集团等头部房企入驻。
保利发展从2012年就开始布局三亚市场。保利(海南)旅游发展有限公司副总经理王玥对《财经》表示,三亚崖州湾、海棠湾仍以中老年旅居和高端旅居为主,但三亚市中心由于自贸港政策带来的产业升级、员工涌入,年轻化趋势愈发明显。针对这类人群,在政府的指导下,保利建设了大量安居房,满足本地居民和新海南人的住房需求。
在自贸港政策颁布后,越来越多的企业和人才也将眼光瞄准海南。各种类型的补贴也吸引大批人才。
海南省财富管理行业协会运营秘书长、咨询公司“自贸第1站”联合创始人黄玺睿观察到,就业岗位增多、产业实际落地支撑了CBD及重点产业园周边房价,这些地区回暖明显,但海南整体的存量房库存水平仍处于高位。

土拍市场“局部升温”
2月底广州“新地王”诞生,土拍市场的温度再次受到外界关注,也为地产的“惊蛰”增加了动力。
2月25日,春节后广州土拍首秀迎来重磅地块出让。针对CBD珠江新城东区的马场一期地块(下称“马场地块”),八家房企上演了一场持续9小时、竞价243轮的“土地争夺战”,引得超10万人围观,服务器多次崩溃。
最终,越秀地产将该地块收入囊中,溢价率为26.6%。236亿元的成交总价位列广州土拍历史第二、全国第五,折合8.5万元/平方米的住宅楼面价更是刷新广州单价“地王”纪录,被视作地产行业的“强心剂”。
马场地块被称为珠江新城CBD最后的“遗珠”,是广州近十年出让的位置最核心、体量最大、功能最齐全的地块。
市场机构普睿广佛区域首席分析师肖文晓指出,近年来,珠江新城新增住宅用地供应有限,新房成交持续低位徘徊,近三年年均成交量仅1万平方米左右,但相关项目价格坚挺,均价保持在10万元/平方米以上。
其中典型的是距马场地块约2.2公里的豪宅项目保利玥玺湾。该项目自2025年11月开盘,成交均价高达17万元/平方米,最高单价更是超过30万元/平方米。
马场地块起拍价为186亿元,是广州近15年出让的起拍门槛最高的地块之一。
根据规划,马场地块的总建筑面积大约为73万平方米,将被打造成集高端住宅、顶奢商业、甲级办公、优质教育、城市公园的全能综合体。拍下地块一周后,3月2日,越秀集团与北京华联正式签约,宣布SKP华南首店落户广州珠江新城马场地块。
除了广州“地王”,成都、杭州的土拍市场也在“冒头”。2月10日,断供十年的成都攀成钢板块再次供地,由成都市国企锦江统建拍下,溢价率为23.03%。3月6日、3月10日,保利发展又分别以50%、16.11%的溢价率拍下杭州两宗核心地块。
从数据与市场现实来看,广州马场“地王”的诞生,是2025年全国核心城市地王频现现象的延续,这一结果更多由地块自身的核心价值决定,短期内并不代表市场整体回温。
2025年招拍挂土地平均溢价率达到5.3%,创下四年来新高,但整体来看溢价率高于1%的地块仅占17%。也就是说,各地的“地王”背后是土拍市场结构性的冷热不均。
业内对于“高热地块”的传统筛选标准为成交总价超5亿元、溢价率不低于15%,而2025年全年符合这一标准的地块仅占0.8%,其中一半还集中在杭州、上海、成都三座热点城市。
“热点城市核心地块的受关注度持续走高,本质是市场谨慎度提升的表现,房企在市场预期尚未完全明朗的情况下,更愿意将资金投向确定性强的优质地块。”张波对《财经》表示,当一二线城市外围地块、三线城市核心地块均迎来市场追捧时,才是房地产市场完全复苏的明确信号。
根据中指数据,2025年全年300城住宅用地成交规划建面同比下降13.7%,出让金同比下降10.7%,全国300城住宅用地成交面积连续回落,今年1月-2月同比下降约三成。
土地市场从“量增”向“质优”转型,也导致房企竞逐优质地块,溢价率不断飙高。受到房企青睐的地块都有着优质的区位条件,或地块稀缺,或配套完善,或板块热度高。
从市场数据来看,马场地块“地王”的诞生源于其自身素质过硬,而非短期内土拍市场整体回温。此外,因核心城市希望借助优质地块为2026年的房地产市场打开局面,溢价率的提升也通常集中在一季度。
2026年1月和2月,土拍热度回升。据克而瑞地产数据,2月重点监测城市的平均溢价率为9.7%,环比上升7.6个百分点,为近11个月的最高峰,但同比仍下降2.3个百分点。除了备受关注的马场地块,石家庄等地也出现了溢价地块。
从参与房企来看,国央企、地方城投依旧是拿地的重要力量。
据克而瑞研报统计,2025年拿地百强房企中,地方城投多达41家,远超央企的14家、地方国企的29家。不过,地方城投的整体拿地金额也同比减少15%,而14家央企投入2025年的拿地金额同比增长20%,在整体的占比增长7个百分点至50%。
方正证券研报指出,出于去库存、融资承压、拿地收缩等原因,预计2026年新开工面积将同比下降16%-20%。这意味着,房企主动缩减开工规模以匹配购房者需求,成为更理性的选择。
2026年初春,房地产市场试探性萌动。惊蛰时节,春寒未散,唯有扎根供需本质、优化供给结构,行业方能完成调整,筑牢复苏根基。
(应受访者要求,文中于敏、高伟为化名)
216.73.217.52
