1月30日,北汽集团召开干部大会,悬置近两年的总经理人选落定:原北汽集团副总经理、北汽福田汽车股份有限公司(600166.SH)董事长常瑞,正式升任北汽集团党委副书记、董事、总经理。
“此次任命后,常瑞将继续分管福田汽车。”北汽福田内部人士向《财经》表示。
这一任命,结束了自2024年4月北汽集团原总经理张夕勇退休后,长达21个月的总经理职位空缺期。在此期间,北汽集团党委书记、董事长张建勇“一肩挑”,直接负责集团战略与日常运营。

北汽集团党委副书记、董事、总经理 常瑞
来源:企业
福田业绩增长1551%,盈利迎质变
新任总经理常瑞,出生于1976年1月,是一位在北汽体系内培养、成长、晋升的复合型高管,拥有海外市场与一线产业经验,他的职业生涯与北汽深度绑定已超过二十年。
自2004年加入北汽后,常瑞曾在福田汽车海外事业部任职,历任总经理助理、副总经理等职。此后,他先后担任北汽福田副总裁、常务副总经理、总经理,并于2022年1月起出任福田汽车董事长。
在升任集团总经理前,常瑞已兼任集团副总经理,分管包括北京卡文新能源汽车有限公司在内的创新业务。从一线业务到集团管理的履历,使其兼具具体的运营经验与宏观战略视野。

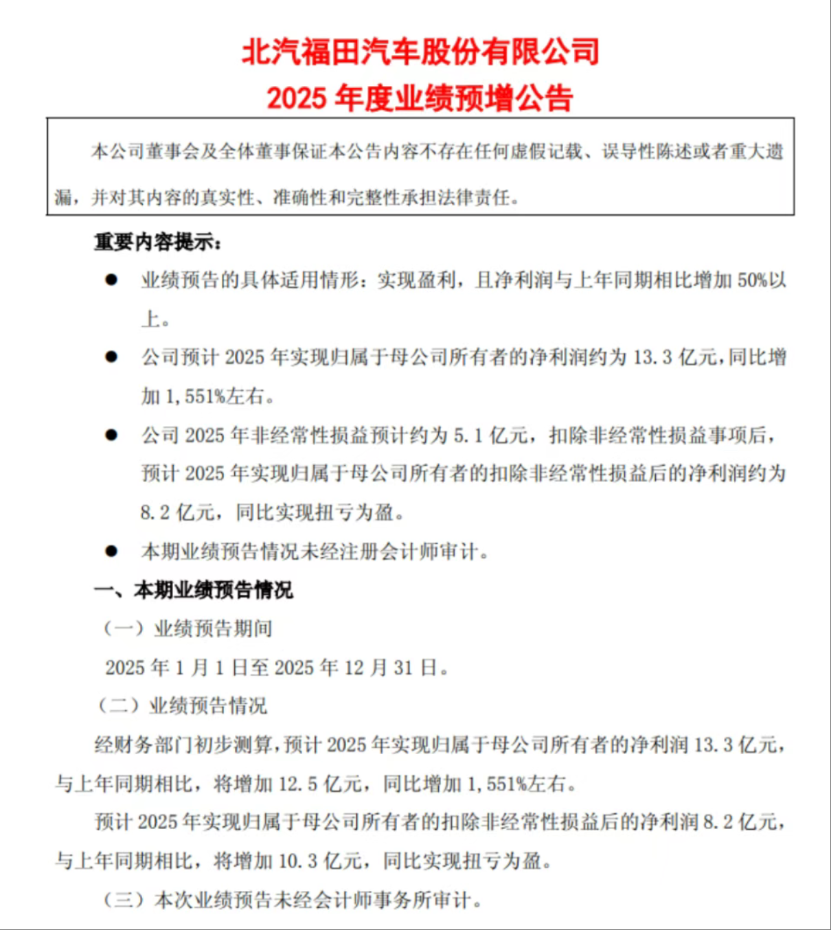
2025年福田汽车业绩预增公告
来源:企业
在常瑞主持福田汽车工作期间,其业绩在2025年迎来显著变化。根据预告,福田汽车2025年预计实现归母净利润约13.3亿元,同比增长1551%;扣非净利润约8.2亿元,实现扭亏。
在“全面新能源化、全面国际化、全面智能化”三大战略牵引下,福田汽车全年总销量达到65万辆,同比增长5.85%,位居行业销量首位,并实现新能源、出口业务等多项第一。其中,新能源车销量为10.12万辆,同比增长87.21%;海外销量为16.45万辆,占比超过25%,海外市场产品均价高出国内15%-20%,毛利率显著更高,进一步增厚盈利空间;轻卡业务销量超44.5万辆,份额稳居行业第一,重卡销量实现翻倍增长,成为重要的利润支柱,形成“重卡强力拉升,轻卡稳健托底”格局。
北汽集团“攻坚”2026年
2026年,北汽集团目前处于“三年跃升行动”的关键阶段,旗下业务涵盖乘用车、商用车及多个合资板块,结构更为复杂。
放眼整个北汽集团,2025年整车销量为175.2万辆,最大的亮点是自主品牌销量在时隔六年后重回百万辆大关,达到107万辆,占比提升至61%。极狐、北京越野、享界等自主乘用车品牌多点突破,新能源与出口业务增速均跑赢行业。
然而,亮眼成绩单之下,北汽集团整体利润承压、新能源高端化竞争激烈以及合资板块转型的迫切性,都是待解的课题。
在此背景下,常瑞在福田的成功经验,无疑被北汽集团寄予厚望。其战略执行方法与资源分配思路,可为北汽集团其他板块,尤其是在新能源转型与国际化拓展方面提供参照。
可以肯定的是,福田的翻身仗并非一日之功,而是长期坚守“三大战略”并一以贯之执行的结果。这对于正实施“三年跃升行动”、需要多点攻坚的北汽集团而言,是宝贵的示范。
此外,福田打破了“以价换量”的惯性,通过产品结构优化和技术增值(如智能化)提升盈利能力。这正是北汽自主乘用车板块,尤其是在激烈内卷的中高端新能源市场,必须掌握的核心能力。
当前,福田已打造出“新能源+海外”的双增长极,常瑞在升任集团总经理同时依然分管福田汽车,这一安排意在保持福田汽车战略连贯性的同时,促进集团层面的技术协同。
张建勇在新年致辞中以“迎万难,赢万难”为2026年定调,并将今年定位为“攻坚之年、跨越之年”。常瑞面临的任务是如何将福田经验应用于更广泛的体系,并推动北汽集团整体达成220万辆的年度销量目标。
216.73.216.81
