2026年元旦假期后首个工作周,国有大行“村改支”(村镇银行改为支行)又进一步。
1月6日,交通银行获批收购浙江安吉交银村镇银行股份有限公司(下称“安吉交银村镇银行”)。
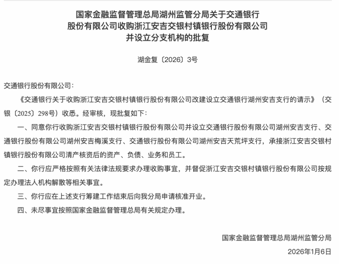
1月8日,国家金融监督管理总局(下称“金融监管总局”)浙江监管局官网发布信息,金融监管总局湖州监管分局批复,同意交通银行收购安吉交银村镇银行并设立交通银行湖州安吉支行、交通银行湖州安吉梅溪支行、交通银行湖州安吉天荒坪支行。
上述信息显示,交通银行将承接安吉交银村镇银行清产核资后的资产、负债、业务和员工。收购完成后,安吉交银村镇银行按规定办理法人机构解散。

交通银行浙江省分行信息显示,安吉交银村镇银行是由交通银行发起设立的村镇银行,是交行系统内服务乡村振兴的重要支点。
根据交通银行2025年半年度报告,截至2025年6月末,该行注册资本1.8亿元,交通银行持股比例为51%。
交行半年报显示,交通银行还控股了大邑交银兴民村镇银行、青岛崂山交银村镇银行和新疆石河子交银村镇银行,截至2025年6月末的持股比例分别为97.29%、51%、51%。
2025年8月、9月,交通银行分别获批收购大邑交银兴民村镇银行、青岛崂山交银村镇银行,并改建设立分支机构。
2025年8月,金融监管总局四川监管局批复,同意交通银行收购大邑交银兴民村镇银行,并设立交通银行成都大邑支行、成都大邑安仁支行。后续公告显示,该项收购已完成,两家支行也获得开业批准。
2025年9月,金融监管总局青岛监管局批复同意交通银行收购青岛崂山交银村镇银行,并设立交通银行青岛国金中心支行、王哥庄支行、北宅支行、沙子口支行、金家岭支行。
目前,交通银行控股的四家村镇银行中,新疆石河子交银村镇银行尚未披露收购相关消息。
近年来,推动中小金融机构风险化解是经济工作的重要任务之一。2024年中央经济工作会议提出,要“稳妥处置地方中小金融机构风险”;2025年中央经济工作会议指出,要“深入推进中小金融机构减量提质”。
中国人民银行(下称“央行”)近期发布的《中国金融稳定报告(2025)》称,2024年有序推进地方中小银行改革化险工作,综合采取补充资本金、兼并重组、市场退出等方式分类化解风险。
报告显示,截至2024年末,全国农村中小银行法人机构数量较2023年末减少193家,其中村镇银行减少98家,农村商业银行减少44家,农村信用社减少41家,多为经金融监管部门批复解散或批复合并。
截至2024年末,全国共有银行业金融机构法人4295家,其中村镇银行1538家,占比35.8%。
2025年上半年,央行对3529家银行机构开展央行金融机构评级。结果显示,1429家参评村镇银行评级分布在3级-D级。其中,评级结果8级-D级为“红区”,表示机构处于风险较高状态。
2025年1月1日,国务院发布《中共中央 国务院关于进一步深化农村改革 扎实推进乡村全面振兴的意见》,明确提出“稳妥有序推进村镇银行改革重组”。
2025年6月,工商银行获批收购重庆璧山工银村镇银行,拉开了国有大行参与“村改支”的序幕。此前,重组村镇银行的机构多为全国性股份制银行、城商行、农商行。
公开信息显示,截至2026年1月8日,工商银行、交通银行、农业银行均已加入“村改支”行列,三家大行分别获批收购改建1家、3家、6家村镇银行。国有大行累计获批实施10个“村改支”项目。
从已披露的信息来看,三家国有大行主要采取了收购旗下村镇银行改建为支行的方式,参与村镇银行改革重组。
根据2025年半年度报告,工行控股2家村镇银行,分别是重庆璧山工银村镇银行、浙江平湖工银村镇银行。农行控股6家村镇银行,分别是湖北汉川农银村镇银行、克什克腾农银村镇银行、安塞农银村镇银行、绩溪农银村镇银行、浙江永康农银村镇银行和厦门同安农银村镇银行。交通银行控股上述4家村镇银行。
企业预警通信息显示,农行旗下上述6家村镇银行均已获批实施“村改支”,且均已完成股权变更。工行旗下浙江平湖工银村镇银行,交行旗下新疆石河子交银村镇银行尚未出现股权变更。
其他国有大行中,建设银行与邮储银行旗下无村镇银行。
中国银行通过中银富登这一平台设立村镇银行。截至2025年6月末,中银富登在全国22个省(直辖市)通过自设与并购方式控股134家村镇银行,下设188家支行。
216.73.216.170
