11月26日下午,香港新界大埔宏福苑多栋住宅楼发生火灾,造成重大人员伤亡,牵动社会各界关注。据香港保安局11月28日下午通报,香港大埔火灾已致128人遇难,79人受伤。
事故发生后,各界紧急驰援香港大埔火灾救援。金融行业方面,《财经》据多家机构官网、官方微信公众号等不完全统计,截至11月29日12时,已有逾20家相关机构参与捐赠,捐助主体覆盖银行、保险公司、金融科技公司、支付公司等,物资和捐款总额超2亿港元。

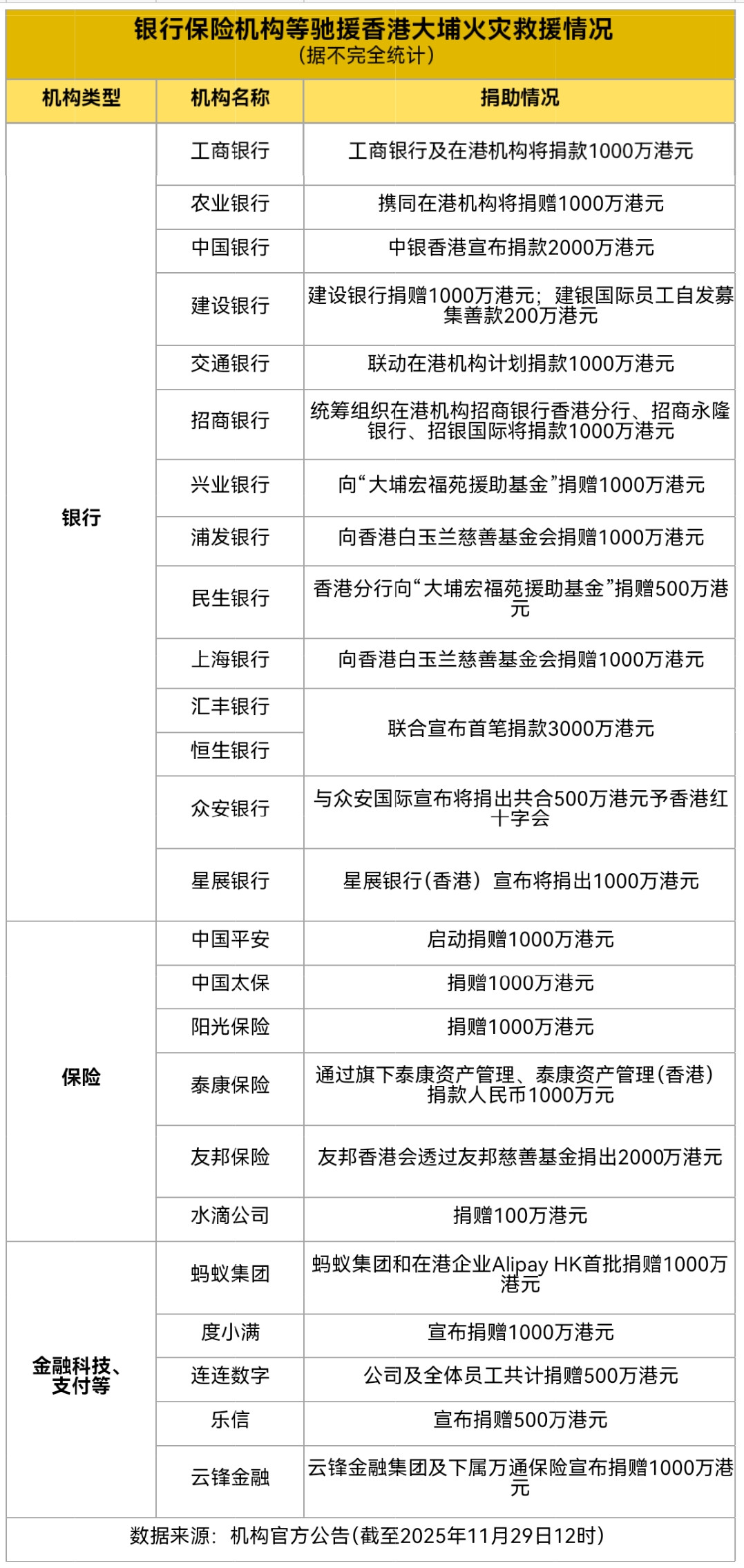
银行业方面,工商银行、农业银行、中国银行、建设银行、交通银行、招商银行、兴业银行、浦发银行等,联动在港机构,支持救灾及灾后重建工作。
其中,工商银行及在港机构、农业银行及在港机构均捐赠1000万港元;建设银行捐赠1000万港元,建银国际员工自发募集善款200万港元;招商银行统筹组织在港机构招商银行香港分行、招商永隆银行、招银国际将捐款1000万港元;兴业银行向香港特区政府指定的“大埔宏福苑援助基金”捐赠1000万港元;浦发银行、上海银行均向香港白玉兰慈善基金会捐赠1000万港元;众安国际、众安银行宣布将捐出合计500万港元予香港红十字会。
同时,多家银行也积极协助影响客户恢复日常银行服务,通过提供应急金融服务、统筹安排贷款展期或费用豁免等方式支持救灾及灾后重建工作。
建行亚洲表示,针对香港大埔宏福苑火灾,已即时为受影响居民紧急启动三项措施:一是为未能提供身份证明的居民提供弹性的身份认证,以方便居民提款及处理银行事宜;二是免除受影响居民定期存款提早赎回的相关费用;三是免除按揭迟延还款的相关费用。
农业银行集团则统筹推进各项援助措施:农行香港分行联络合作公益组织,组织义工队伍投入救灾支援;与在港保险公司密切沟通,助力大埔火灾保险理赔;同时与香港政府相关房屋管理机构联系,持续关注灾后重建计划,及时提供金融支持。
金融科技及支付公司方面,蚂蚁集团和在港企业Alipay HK首批捐赠1000万港元;度小满宣布捐赠1000万港元;乐信公司宣布捐赠500万港元;云锋金融集团及下属万通保险宣布捐赠1000万港元;连连数字公司及全体员工共计捐赠500万港元。据悉,这些善款均用于支持当地的紧急救援、生活物资补给、灾后重建等各项工作。
值得一提的是,除了传统的资金和物资捐助,部分金融机构驰援模式正逐步升级为“捐助+服务+保障”。
众多保险公司在火灾发生后第一时间启动紧急应对预案,包括简化理赔手续,主动查核、联系投保客户,全力确保理赔快速到位等,为受灾家庭提供及时支援。
其中,植根粤港澳大湾区的中国平安,启动捐赠1000万港元,旗下平安人寿、平安产险第一时间启动一系列应急理赔服务;友邦香港表示,会透过友邦慈善基金捐出2000万港元,同时正根据记录识别可能受影响的客户,由财务策划顾问逐一主动联络并提供适合的协助。
中国太保则宣布捐赠1000万港元,旗下的中国太保产险香港公司、中国太保寿险香港公司均第一时间主动排查是否有客户出险情况,已推出设立专线电话、开通保单服务绿色通道等多项客户服务举措,同时,中国太保寿险香港公司紧急招募20余名员工组成志愿服务队伍,参与火灾现场救助工作。
此外,参与捐赠的保险机构还包括:阳光保险集团捐赠1000万港元;泰康保险集团通过旗下泰康资产管理有限责任公司、泰康资产管理(香港)有限公司捐款人民币1000万元;水滴公司宣布捐赠100万港元。
亦有险企参与了事故相关的险种保障或风险承接。太平香港透露,公司承保了宏福苑维修工程项目的建筑工程全险、建筑雇员赔偿保险,业主立案法团第三者责任险以及财产全险、公众责任险,并承保了部分住户。火灾发生后,已迅速启动应急机制,将按照保险合约,坚持“能赔快赔、应赔尽赔、合理预赔”的原则,积极做好保险理赔及客户服务。
(《财经》研究员丁艳、记者陈洪杰对此文亦有贡献)
