2月19日,一张上汽集团干部任免的完整名单在互联网上流传开来。
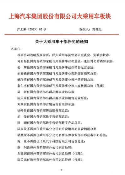
这则题为《关于大乘用车干部任免的通知》的红头文件显示,上汽集团(600104.SH)进行了一次超大规模的人事调整,涉及63位乘用车板块的中高层,涵盖营销、制造、研发、财务、海外等几乎全部岗位。该文件由上汽集团总裁贾建旭签发,于2月12日起生效。

《财经》记者从上汽乘用车相关负责人处了解到,网传文件属实,上汽“大乘用车”开展了管理层全员竞聘上岗。
高管几乎换一遍,是上汽集团正在进行的大规模调整的最新举措。自2024年7月主要领导调整,王晓秋任上汽集团董事长、贾健旭担任上汽集团总裁以来,后续上汽所属企业也开始对管理层密集换防,涉及上汽大众、上汽通用、上汽乘用车、华域汽车等,涵盖研发、销售、管理等多个关键领域,几乎将旗下所属企业的管理层换了个遍。
各路调整,都指向一个方向:发展自主品牌乘用车。贾健旭在2024年内部干部会议上明确提出,要把自主品牌业务视为主攻方向,“5个手指捏成1个拳头,对市场打过去。”
五个手指指的是五家企业:上汽乘用车公司(荣威、飞凡、名爵)、上汽国际、创新开发研究总院、零束科技、海外出行。他们构成了上汽正在组建的“大乘用车”板块,被这家中国第一大汽车集团视为决胜未来的法宝。
中高管几乎换一遍
从干部调整名单可以看出,此次主要是对乘用车板块进行了一次大规模的梳理,涉及国内营销部、海外营销部、产品部、制造部、成本工程部、研发部、财务部、人力资源部、信息系统部、党群工作部等多个部门。
这源于上汽开展的大乘用车板块管理层全员竞聘上岗。此前2025年1月13日,上汽名爵刚上任不久的总经理周钘在社交媒体发文称,已提交材料,竞聘上岗。
有媒体报道,上汽内部在推进“大乘用车”重组时,不仅整合荣威、名爵、飞凡等品牌资源,还引入了华为IPD(集成产品开发)体系,优化研发流程与市场响应速度。据悉已有40余位华为技术人员进驻上汽,推动技术融合与项目落地。
事实上,这轮大规模人事调整始于2024年7月10日,当时上汽集团宣布主要领导调整的决定:原董事长陈虹到龄退休,辞去董事长及其他职务,王晓秋任上汽集团董事长,贾健旭担任上汽集团总裁。
后续上汽所属企业也开始对管理层进行密集换防。包括上汽大众、上汽通用、上汽乘用车、华域汽车等,这一系列变动涉及研发、销售、管理等多个关键领域,几乎将旗下所属企业的管理层换了个遍。如陶海龙接替任贾健旭成为上汽大众总经理;卢晓接替庄菁熊担任上汽通用总经理。
之后,新任总裁贾健旭在上汽集团2024年年中干部大会上关于“跪着做人”的内部讲话引发业内关注,他强调“慢”是上汽过去竞争中的短板,在快速变化的市场环境中,企业需要更灵活的机制和每周调整的模式来抢占市场先机。
人事调整只是上汽大规模调整的一块拼图,业务架构的调整也在同步进行。
2024年10月28日,荣威与飞凡两大汽车品牌正式合并,打响了资源整合的第一枪。在品牌内涵上,飞凡脱胎于荣威R标,未来会承担荣威品牌高端新能源汽车系列的角色。
在研发层面,2024年,智己、飞凡研发业务并入上汽集团创新研发总院。研发总院主要为智己、飞凡、荣威、名爵四大品牌提供基础开发。经调整后,智己和飞凡的新产品从立项到整体开发,均由研发总院统一负责。动力电池、智能驾驶、底盘等技术项目也会集中迁移到上汽研发总院统一管理统筹。
上汽研发总院院长芦勇表示:“我们确定了构建‘大单品’的开发模式。所谓'大单品'开发模式,就是通过平台化、规格化,把单品规模做大,把成本降低。”
得自主品牌得天下
所有调整,都指向一个方向:发展自主品牌乘用车。
在去年的上汽集团年中干部会议上,贾健旭就提出,要把自主品牌业务视为主攻方向,“5个手指捏成1个拳头,对市场打过去。”2024年,上汽集团围绕《上汽集团全面深化改革工作方案(2024—2027年)》,提出了“五大战略任务”和“五大关键举措”,其中就包括以自主品牌为核心。
这是基于合资品牌下滑的行业背景。上汽集团2024年实现整车批发销量401.3万辆,比上年同期减少20.07%,旗下多个子公司均出现了不同程度的销量下滑。
其中,上汽通用销量下降最为显著,2024年销量为43.5万辆,相比2023年的100.1万辆下降了56.54%。上汽大众和上汽通用五菱的销量下滑幅度相对缓和,分别为5.51%和4.49%。自主品牌板块的销量也出现了28.3%的降幅,从2023年的98.6万辆降至2024年的70.7万辆。
针对此,“大乘用车”是上汽力推的改革新概念,过往“上汽乘用车”以荣威和名爵为代表,发展的步伐已经跟不上快速的竞争趋势,“大乘用车”应运而生。
根据上汽的规划,“大乘用车”将乘用车板块、国际业务、研发总院、零束科技等五大板块整合,通过打破部门壁垒和提升运营效率,以更快速反应的机制占据市场高地,实现资源集中、提升效率、技术突破和强化品牌矩阵四大目标。
近年自主品牌在上汽集团整体销量中的占比连年攀升。数据显示,2024年,上汽自主品牌终端销量达274.1万辆,在整体销量中的占比达到60%,较2023年提高5个百分点。
根据上汽集团发布的最新销量数据显示,2025年1月上汽实现终端交付35.3万辆,其中自主品牌终端交付20.6万辆,占集团整体销量的比重较上年同期提升近6个百分点。
贾健旭强调,在新能源转型的压力下,公司需要实现整零协同,降低成本,同时通过燃油车业务的利润来支持电动车的发展。
作为蝉联中国汽车销冠十几年的龙头车企,上汽集团近年处于持续转型阵痛之中,利润下滑明显。
最新公告显示,预计2024年归母净利润15亿元到19亿元,与上年同期相比,将减少122亿元到126亿元,同比减少87%到90%;预计2024年归母扣除非经常性损益的净利润为-41亿元到-60亿元,与2023年同期相比,将减少141亿元到160亿元,同比减少141%到160%。
对于业绩下滑的原因,上汽集团解释称,主要是因为燃油车市场下滑、价格战空前激烈,公司销售收入减少,毛利下降,现金流入减少。
216.73.216.62
