
舟山四季山海大观,2022年9月交付。图源:融创官网
融创中国(1918.HK,下称“融创”)回来了。
4月12日晚,停牌一年多的融创在官网发布公告称,公司已达成复牌指引,将于4月13日上午9点起在香港联交所恢复股票买卖。融创成为佳兆业集团(1638.HK)、景瑞控股(1862.HK)之后,今年第三家复牌的房企。
目前,在已经复牌的房企中,融创体量最大,其2021年全口径销售额排行第3,2022年排名第11。
停牌前,融创股价为4.58港元/股,4月13日开盘后,股价一度跌幅达57.8%。截至4月13日收盘,融创股价回升至2.04港元/股,但仍比停牌前下跌了55%。
未躺平,三年翻身时间
2022年4月1日,由于未如期刊发2021年业绩,融创股票停牌。一个月后,融创宣布未能按时支付4笔美元票据的利息。同年6月和9月,融创从联交所接获复牌指引和额外复牌指引,复牌的条件包括刊发所有财务业绩、有足够的资产及业务运作、向市场公布所有重大信息、撤销或驳回针对公司的清盘呈请等四条。
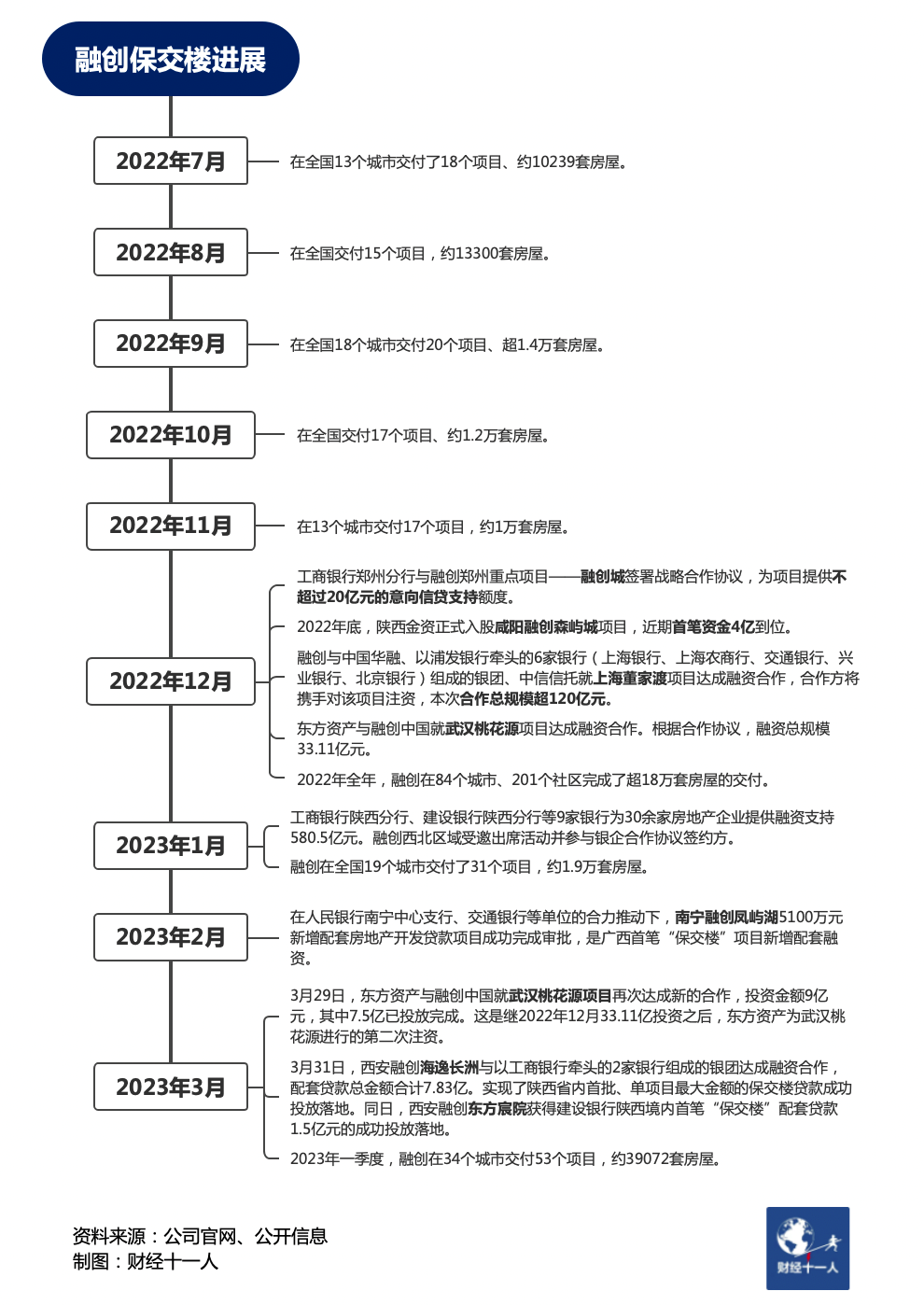
停牌一年来,融创通过出售资产回血、联手金融机构盘活项目等方式展开自救。2022年下半年,融创在上海董家渡、武汉桃花源等项目获得AMC(资产管理公司)注资支持。目前,这些项目保留了融创的品牌名,且继续由融创操盘。
2022年12月,融创补发2021年业绩,此后,约4个月,融创如期发布2022年中期业绩及全年业绩。至此,融创所有未刊发的财务业绩补齐,这是复牌的重要条件。
融创2022年年报显示,截至年底,公司资产总额约10902亿元,有息负债总额约2984亿元,全年收入967.5亿元。从数据看,融创资产尚可抵总负债。融创认为,资产总额和全年收入是公司可持续经营的基础,说明公司有足够的资产及业务运营下去。
一位中国香港金融机构分析师认为,融创是出险房企中态度比较积极的,持续和投资者沟通经营情况、推进债务重组进度。“他们还想继续做生意,而不是躺平。”
成功复牌是融创恢复正常经营的关键一步,其股票恢复了流动性后,对股民也是好事。但复牌究竟能给公司带来多少正面影响,还有待观察。
从债务角度看,融创3月28日公布了境外债重组方案,包含可转债和强制可转债选项,债权人可以自主选择按每股20港元的价格将债券转为融创中国普通股。目前,该方案已得到持债金额占比超30%的债权人小组支持,但还没有最终通过,只有75%的债权人投下赞成票,该方案才会实施。
也就是说复牌后融创股价的走势,直接影响债权人是否愿意接受化债方案,未来能收回多少资金。目前,融创复牌第一天股价腰斩,为了境外债重组方案顺利通过,融创急需提振资本市场信心。
一位资管公司投资研究部的高管认为,融创的基本面没有出现本质变化,只有偿清逾期债务,才能说明企业恢复正常。根据融创的境内外债务重组方案,160亿元境内债加权平均展期期限3.51年,境外债重组方案若通过,将保证融创三年内无刚性兑付压力。但这也意味着,融创将在三年后迎来偿债高峰期。在偿债压力到来前恢复公司经营基本面,是融创管理团队的挑战。
目前,融创销售端的元气尚未完全恢复。根据克而瑞研究中心数据,融创2023年前3个月全口径销售额293亿元,位列行业第16位。去年同一时期,融创全口径销售额723亿元,行业排名第4。前述金融机构分析师提到,融创违约的形象已经形成,这会影响销量回升。
保交楼,恢复信誉
相比债务重组、股票复牌,融创业主们更关心的问题是何时能交房?当然,这也是融创恢复企业信誉和提升投资人信心的重要一步。
融创官微数据显示,2022年,公司累计在全国84个城市完成201个社区、超18万户房屋交付。2023年一季度,完成了超3.9万房屋的交付。
但是,《财经》记者获悉,融创在部分二线主要城市仍有楼盘复工困难。有融创业主反映,山西太原融创中心、西安融创东方宸院、青岛海洋活力区融创中心四期森海one等楼盘均存在不同程度的施工进度缓慢和延期交付问题。
西安融创东方宸院业主表示,该楼盘距原定交房时间已延期近一年。青岛海洋活力区融创四期业主表示,楼盘共32层,目前只盖到11层,已停工一年多。

青岛海洋活力区融创中心四期森海one施工进展。来源:业主供图
对于业主反映问题,《财经》记者从知情人士处获悉,山西太原融创中心目前正逐步推进全面复工,已有政府专班入驻;西安东方宸院也有政府专班驻扎,该项目在3月底已经拿到政府纾困资金1.5亿元;青岛海洋活力区融创四期,约定交付日期为2024年8月30日,目前正在积极协商各方解决困难,逐步推动复工手续。
融创2022年年报提到,公司第一批次的保交楼资金已经落地超百亿元、第二批次申请目前已经有几十个项目获批。公司也在积极地推动银行的保交楼配套融资,已有部分项目落地放款。
保交楼问题不仅是融创一家。2022年,多家开发商资金链断裂导致楼盘停工、延期交付,各地停工楼盘业主曾在7月初掀起一阵“停止还贷潮”。此后,保交楼成为各地政府和开发商的重点工作之一。一家面临保交楼问题的出险房企曾对《财经》记者表示,在公司内部,保交楼的优先级甚至超过还债。
但楼盘复工效率与多重因素有关,出险房企短期资金缺口较大,保交楼很难一蹴而就。
对于房企来说,近两年销售疲软、融资受限,自身造血能力下降,虽然有保交楼专项借款支持资金,但这些钱无法快速覆盖全部保交楼项目。《财经》记者从一家出险房企和停工楼盘业主处获悉,纾困资金“僧多粥少”,政府和金融机构在挑选项目时会优先选择去化快的刚需盘或者快完工的楼盘。

另外,各地政府管理水平和纾困思路不同,也导致各地保交楼进展不一。家底较厚的政府,在资金上能够给予企业支持,有的地区还会对规则进行创新,例如将某块地自持改可售、帮助企业回血,或者找一个地方的平台公司接下项目,这些地区的保交楼进度相对较快。如果地方政府只是简单地给企业施压,保交楼就可能陷入困局。
当然,相比外部资金和政策支持,保交楼的根本保障还是企业自身经得住考验。对于出险房企这是场不能逃避的硬仗。
(实习生杨晓歌、张宇对本文亦有贡献)
216.73.216.106
