

根据中国汽车工业协会的统计数据,2023年,中国汽车销量超过3009万辆,其中,中国汽车出口量达491万辆,同比增长57.9%,出口对汽车总销量增长的贡献率达到55.7%。中国汽车出口量从2021年突破200万辆、2022年突破300万辆,再到2023年突破400万辆⸺过去三年,中国先后超越韩国、德国、日本,跃升成为世界第一大汽车出口国(见图一),中国车企出海步伐加快已是不争的事实。
出口高歌猛进的背后也潜藏隐忧。事实上,中国汽车出口实力并不直接等同于出海实力,因为中国汽车出口数据不仅涵盖中国车企旗下品牌(包括收购品牌和自主品牌),还包含在中国建厂的独资和合资品牌。为了更客观地分析中国车企的出海现状,我们聚焦国内主流乘用车车企旗下自主品牌的海外战略和市场表现进行分析,希望提供深入洞察帮助车企更全面地审时度势,稳扎稳打推进出海战略。


中国车企加速出海呈现新特点
多年来,中国乘用车车企在海外的销量一直徘徊在50万辆左右。进入2021年,随着一大批车企宣布进入欧洲等海外市场,中国车企出海迎来了质的飞跃。过去三年,主要乘用车海外销量实现了四倍的增长,达到了200万辆,2023年更是获得了59%的增长。值得注意的是,这些车企的整体海外销量已占总销量的13%,相比2020年的5%实现了大幅增长。这一数据趋势不禁让人联想到70年代日本车企初入全球市场的景象,这似乎预示着中国车企开始跻身全球汽车市场。
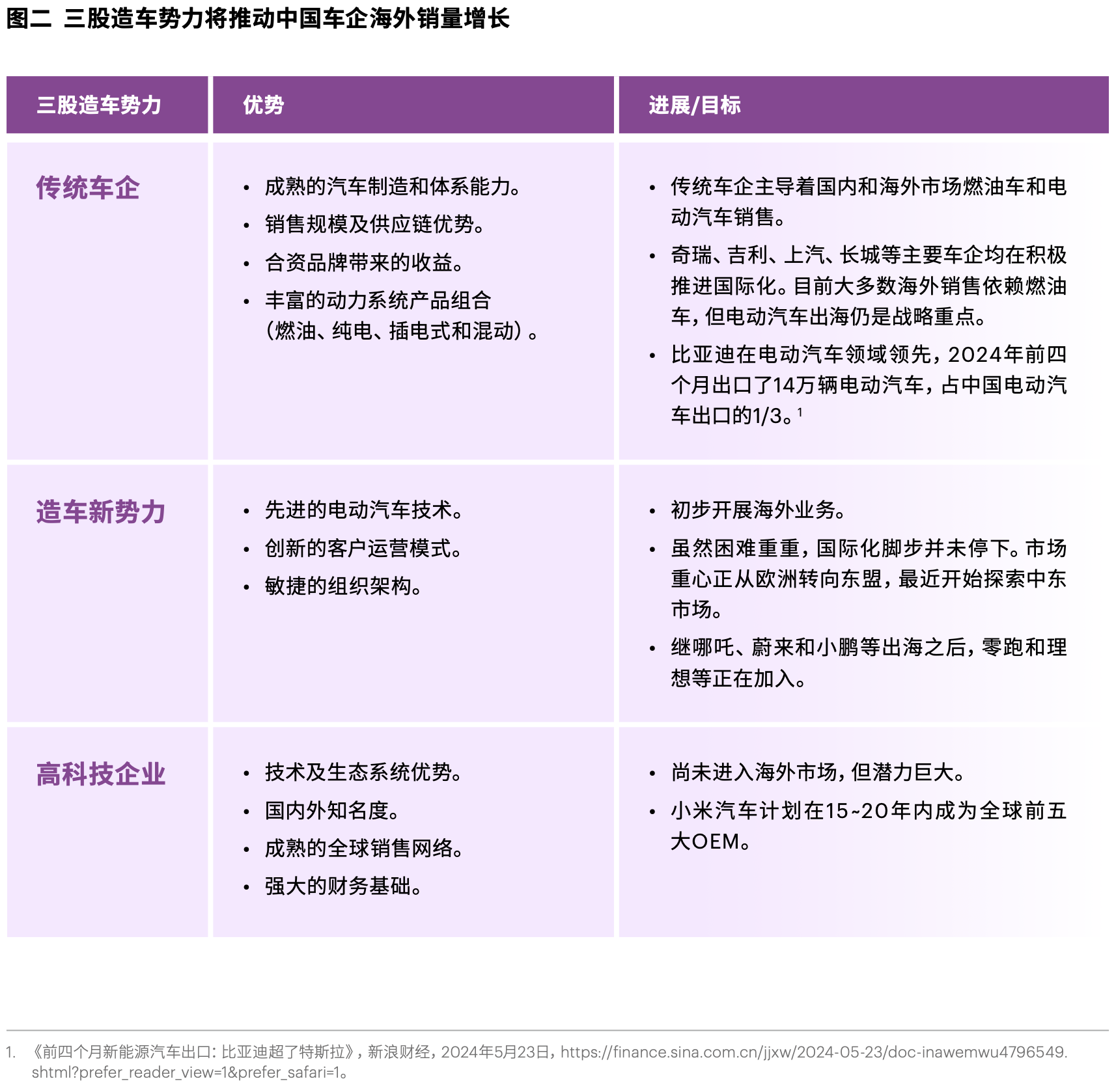
我们认为,三股造车势力将推动中国车企海外销量增长,这三类企业所处的国际化阶段虽然不同,但都有独特的竞争优势(见图二)。

中国汽车出海进程加快,呈现三大特点。
• 出海市场:从发展中国家集中的市场走向主流市场。中国汽车品牌已从传统的中东、非洲、南美等发展中国家集中的市场走向欧美等成熟市场(见图三)。在东欧,中国车企在俄罗斯迎来了爆发式增长,拿下近一半的市场份额;中国车企在西欧虽进展不及预期,但上汽、吉利、长城、比亚迪、蔚来、小鹏等品牌已在多个国家开展业务,除沃尔沃和极星外,中国品牌2023年在西欧的总销量约为30万辆,年增长率接近79%。此外,中国车企在美洲(主要是墨西哥)、澳新、东南亚市场也经历了显著增长。根据中国汽车工业协会数据,汽车出口量前十的国家中,俄罗斯、墨西哥和比利时出口量位居前三,市场表现较强;电动汽车出口的前三国家为比利时、泰国和英国。

• 出口策略:从产品出海到品牌出海。中国车企正在扭转过去“中国制造”的负面印象,从依赖低价策略的产品出海走向依托技术实力的品牌出海。虽然中国品牌在欧洲、北美认知度还较低,但在东南亚已经赢得较好口碑。例如,比亚迪、哪吒、长城欧拉和上汽名爵荣登泰国市场五大最受欢迎电动汽车品牌。2 除了在海外市场获得越来越多消费者的认可,中国电动汽车新势力和跨国车企合作进行技术输出也成为行业看点,如小鹏汽车将与大众汽车共同开发两款大众汽车品牌的电动车型;3 由Stellantis集团主导的合资企业零跑国际,致力于将零跑汽车的价格合理且搭载高科技的汽车推向全球市场。4 从过去的合资换技术,到现在的反向技术输出,中国企业正在引领全球汽车行业向电动汽车时代的转变,这也为中国车企出海提供了底气。
• 生产策略:从走出去到走进去。中国车企正在加速海外建厂和全产业链布局,头部企业已初步完成海外市场的区域部署。长城、上汽、江淮、奇瑞、吉利等车企在海外多个市场已有设计中心、组装厂或制造基地,而更多的投资和建厂也正在规划或筹备中。在东南亚,长安汽车在泰国启动了首个海外生产基地;5 哪吒已开始在泰国生产电动汽车,并会在印尼和马来西亚建设另外两家工厂;6 比亚迪宣布其泰国新工厂于2024年第三季度开始生产电动汽车。7 在欧洲,上汽正在规划工厂,8 比亚迪也有计划在匈牙利建设其欧洲首个电动汽车生产基地。9

中国车企出海处于全球化进程早期
企业国际化并不是一个一帆风顺的过程。为了深入了解中国企业在国际化进程中所展现的特点, 埃森哲在2022年对中国112家出海企业进行了调研,10 调研显示,海外营收占比程度不同的企业表现出了明显的差异性,我们按照企业海外营收占比的不同将中国企业国际化分为四个成长阶段:起步期、开拓期、腾飞期、全球化(见图四)。

目前,大部分中国车企尚处于起步期和开拓期, 与国际车企相比,海外销售收入规模和占比仍存在巨大的差距(见图五)。要突破这些差距并不容易,埃森哲研究显示,起步期和开拓期是全球化四个阶段中最具挑战的两个阶段。从市场定位、出海车型选择,到海外团队、服务能力和生态体系的建设,起步期企业在海外策略制定和落地过程会遇到各种挑战 。但是,出海中最艰难的阶段是开拓期,当企业海外业务发展到一定规模,企业将面临风控合规、文化差异、组织运营等全方位的挑战,需要满足市场扩张和能力建设的双重要求。
另外,一个企业的全球化不仅需要看海外销售占比,更重要的是,车企是否能够进入主流市场。受到中美贸易争端等不稳定政治因素影响,大部分中国车企对进入美国市场持谨慎态度。欧洲被认为是中国车企最有希望进入的市场,但进展尚不顺利。
中国车企在西欧
西欧作为汽车工业发源地,是中国车企出海的梦想舞台。在燃油车时代,西欧市场给中国品牌提供的机会有限。近年来,随着欧洲政府大力支持电动汽车发展,但当地电动汽车供给不足,这给中国车企提供了难得的机会窗口。2020—2021年,超过十家中国车企宣布进入欧洲市场。
然而,在竞争激烈的西欧市场,除了像上汽等车企凭借旗下有欧洲血统的品牌取得不错的销量外,多数中国品牌尚未能建立市场影响(见图六)。

蔚来、小鹏虽然在欧洲5个国家开展了业务,但销量不足3000辆,进展远远低于预期。即使是全球电动汽车销量冠军的比亚迪,虽然进入欧洲后增长强劲,但销量不到2万,市场份额仅占0.1%。
中国汽车品牌在西欧市场遭遇挫折,其原因是多方面的。一方面,品牌建设是一个长期过程;另一方面,中国车企在市场定位、治理、文化和流程等方面还有改进空间。
成功主要依靠旗下收购的有欧洲血统的品牌
上汽集团是目前在西欧销量最高的中国车企,其在西欧广义乘用车市场约占2%市场份额,但上汽集团大部分销量来自旗下收购的品牌名爵和大通。
2023年,上汽名爵和上汽大通在西欧销量达到23万辆,接近翻番,其中上汽名爵占总销量的94%,成功展示了中国OEM重塑收购品牌的能力,然而“物有所值”的定位和欧洲品牌的原有品牌力对成功也至关重要。值得一提的是,他们近一半的销量来自燃油车,而非电动汽车。
上汽的下一步是将其智己汽车引入海外市场,这意味着真正挑战的开始。
电动汽车出海机会窗口正在缩窄
展望2025年,中国车企出海将面临国内外双重压力。一方面,国内市场严重内卷,激烈的价格战使很多车企面临经营和财务压力,一些新势力造车企业面临现金流紧张的困境,这将影响企业对海外市场持续投入;另一方面,全球电动汽车增长低于预期,补贴退坡、市场保护以及传统车企电动化战略的变化,使得海外市场环境从需求端到政策端、供给端都充满变数。我们认为电动汽车出海将面临以下几大挑战。
全球电动汽车增长低于预期。全球电动汽车增长速度正在减缓,渗透率趋于平缓。2023年,以中国、欧洲、美国为代表的主要电动汽车市场纯电动增长速度相比前几年显著下降(见图七)。在欧洲,低收入预期、高定价、补贴退坡、基础设施限制和电动汽车低残值正在使消费者选择推迟购买纯电动汽车而转向燃油车或混合动力车。虽然电动汽车在中国的受欢迎程度持续上升,但市场增长动力已从纯电动汽车转向插电式混合动力汽车(PHEV)。在监管层面,英国把汽油、柴油新车禁令时间从2030年推迟到2035年,欧盟修正2035年“禁燃”协议,允许在 2035年后销售带内燃机的汽车,条件是这些汽车需要使用碳中和合成燃料。11

全球电动汽车增长放缓、市场对燃油车的偏好以及政策支持等因素,促使一些汽车制造商重新评估其电动汽车战略。梅赛德斯-奔驰、Stellantis和丰田等传统车企加大对混合动力、插电式混合动力和燃油车车型的投资,短期内会进一步稀释市场对纯电动汽车的需求。
电动汽车国际赛道竞争激烈。虽然低于预期的全球电动汽车增长使一些车企选择放缓全面电动化步伐,但大部分车企仍然长期看好纯电汽车,在兼顾市场需求和投资回报的同时,选择更务实地推进电动化转型。未来2~3年,宝马、梅赛德斯-奔驰、大众等多家车企将基于新的纯电动汽车平台推出更有竞争力的车型,而一些车企也将与友商、中国车企合作开发车型。老牌车企在混合动力市场也在推出更多有吸引力的车型。在不同的动力系统之间,全球消费者将有更多选择,中国车企将面临更大的产品竞争压力。
贸易壁垒和行业保护加剧。随着中国车企出海加快,出于对其抢占市场份额的担忧,各国贸易保护和技术性壁垒可能会愈演愈烈。如欧盟在2023年 10月初宣布对产自中国的纯电动汽车正式启动反补贴调查;2024年6月,欧盟委员会宣布将对从中国进口的电动汽车最高加征38.1%的额外关税,对比亚迪、吉利和上汽分别加征17.4%、20%和38.1%的关税。18 2024年2月份,美国总统拜登发表声明称中国网联汽车给美国国家安全带来风险,宣布将采取措施,阻止包括电动汽车在内的中国网联汽车和卡车进入美国市场;5月,拜登宣布对中国制造的电动汽车征收100%的关税。19

全球不断趋严的环境、社会和公司治理(ESG)监管合规要求是中国汽车出海路上的另一道障碍。2023年1月生效的欧盟《企业可持续发展报告指令》(CSRD)要求上市公司和符合条件的大型企业对可持续发展相关议题进行全面和详细的披露。与CSRD呼应,美国证券交易委员会(SEC)也刚出台了气候披露法规,澳大利亚、巴西、新加坡和英国等也有类似举措。20 欧盟还出台了《欧盟电池和废电池法规》,要求从2027年起,动力电池出口到欧洲必须持有符合要求的“电池护照”,记录电池的制造商、材料成分、碳足迹、供应链等信息。21
值得一提的还有2023年5月生效的欧盟碳边境调节机制(CBAM),该机制将对从非欧盟进口、在国内生产过程中没有征收碳税或能源税且存在实质性能源补贴的排放密集型商品征收二氧化碳排放关税。CBAM目前在试运行阶段,首批被纳入高碳排放的行业被要求履行报告义务。2026年起,CBAM将开始正式实施,届时欧盟的进口商不但需要继续按时提交报告,还需要支付相应的碳边境关税。该机制将从根本上改变进入欧盟的许多产品的成本竞争力, 目前汽车还不在CBAM范围,一旦被纳入,中国车企出口欧盟将面临大额的“绿色”账单。22

翻越山海,抵达繁星
复杂的海内外环境考验着中国车企能否完成出海的阶段性跨越。我们建议企业审时度势,内外兼修,从七大方面确保其出海战略的可持续性。
降本增效,释放生产力
全球电动汽车的渗透率预计将在2025年达到重要的20%门槛,标志着其进入大众市场,23 而大众市场的消费者对价格更为敏感。低迷的市场需求和价格敏感的消费群体,使车企不得不考虑降低价格以提高竞争力。例如,特斯拉在全球已多轮降价以巩固市场份额,比亚迪在德国将主打车型Atto 3售价下调了 15%,24 大众在英国、法国等市场也大幅下调了ID系列的售价。25
比亚迪和特斯拉凭借垂直供应链和规模效应有更多的降价空间,传统车企也正通过其他方式紧随其后。例如,福特和通用汽车称两家公司正探讨通过深化合作来降低电动汽车技术成本。26 日产在计划生产磷酸铁锂电池,这种电池的制造成本比锂离子电池低20%到30%,这些电动汽车最早将于2026年在新兴市场销售。27 雷诺计划到2027年将内燃车和电动汽车的单车生产成本分别降低30%和50%。28
为了在海外市场保持价格优势,中国车企需要加强前瞻性思考。除了依赖传统供应链、电池和电动汽车技术优势,企业还可利用生成式AI、数字孪生等新兴数字技术降低研发、生产、销售和运营成本,重塑组织,提高效率,并将这些能力复制到海外市场。例如,理想汽车正在通过组织重塑和数字化转型建立更高效的组织。该公司还成立了AI技术委员会,以统筹整个公司的AI资源,推进技术研发和产品落地。29
应对从犹豫到拥抱电动汽车的过渡期
随着成本、安全、续航和充电速度等关键指标与燃油车持平,电动汽车在需求端所面临的挑战将会消失。电车与油车“势均力敌”已在中国发生,在全球市场,从主要车企的电动化计划来看,预计最快也要到2027年才会发生。在此期间,中国车企可通过与消费者沟通和营销展示其在成本、续航和充电技术方面的显著优势,以增加海外消费者对电动汽车的接受度。销售激励措施也是一种策略,但它们可能对盈利能力产生负面影响,企业需考虑财务健康,确保有足够的资金来支持。
残值问题也是在过渡期需要解决的重要问题,绝大部分消费者不购买电动汽车是因为电动汽车的低保值率。欧洲的一些汽车租赁公司已经因为电动汽车极低的残值而将中国品牌从其采购清单中移出。中国车企可以考虑建立自己的二手车业务或汽车租赁公司,以维持二手车的价格。此外,他们可以提供二手车回购保证或认证的二手车计划,以向客户保证其车辆的长期价值。
电动化是未来,但全面电动化还需很长一段时间,电动汽车、混动车和燃油车在某些市场可能会长期共存。中国车企需要更谨慎地选择目标市场,深入了解海外市场需求和竞争格局,寻找细分市场机会,同时积极规划和调整产品结构以满足当地市场需求。

提升品牌知名度,建立消费者信心
近年来中国品牌的海外营销以及强大的制造能力已逐渐改变消费者对中国制造的印象。在专家和消费者调研中,能听到越来越多诸如“比亚迪品牌在欧洲的发展势头非常强劲。这些汽车的质量令人惊叹”30 的积极评价,但主流的海外消费群体对中国品牌的认知仍然非常有限。为了增强品牌在欧洲的知名度,比亚迪作为官方出行合作伙伴亮相欧洲杯,这是欧洲杯首次携手电动汽车品牌,同时也是首次 “联姻”中国汽车品牌。31
另外,对质量持久性和对售后服务的担忧也是阻碍海外消费者选择中国汽车品牌的主要原因。一些品牌进入市场准备不足,导致备件不足、维护服务怠慢等问题。因此,进入新的市场,中国车企不仅需要有清晰的品牌和价格定位、质量持久的产品,还需要有完备的体系以确保在汽车整个生命周期都能提供长期稳定的服务。
采用灵活的销售和运营模式
特斯拉和很多新势力车企通过直营模式在中国获得了成功,但这一策略在海外市场并不一定行得通。比如,经销商在欧洲市场的销售和服务中扮演着重要的角色,要快速打开市场,很多新进入的车企会选择与成熟的经销商进行合作。
在国内和欧洲一直坚持采取直营模式的蔚来,也在调整其海外运营战略,CEO李斌在2023年第四季度的财报电话会上答记者提问时表示,蔚来在海外市场会采取更灵活和开放的策略,不排除与当地合作伙伴合作的可能性。32 和消费品行业一样,汽车正在从经销商模式转向直营模式,但这并不意味着车企可以用一套模式打天下,企业应根据区域市场的特点,灵活选择合适的销售和运营模式。
中国车企在客户运营方面处于领先地位,这可能成为与西方车企竞争的差异化优势。比如,中国车企可以借鉴国内超级App、客户数据平台等经验,更好地收集和整合客户数据。无缝、互联、高效的客户运营模型不仅能产生有价值的消费者洞察,增强用户体验,还能推动基于用户需求的有效销售和营销活动。

加快本地化生产,提高海外经营韧性
中国车企已在海外加快建设研发中心和整车制造基地以实现本土化生产。企业还应该协同供应链企业,建立类似于西方车企与博世、采埃孚等供应商的战略合作关系,加快整个产业链的本地化和区域化进程。
截至2023年上半年,在海外设立工厂或者研发中心的中国汽车供应链百强企业,在欧洲、东南亚和北美已分别高达89家、69家和62家,33 这为中国车企的海外生产提供了良好的供应链基础。只有将中国的供应链优势延伸到海外,中国车企才能从根本上应对潜在的地缘政治、贸易保护壁垒等风险,更快响应当地市场需求。同时,车企也应仔细评估本地化生产的利益和风险,全面审慎地布局全球生产和供应链。
建立全球企业文化和组织
随着出海步伐的加快,尤其在多个市场开展海外业务时,企业会发现组织层面的问题越来越多。比如,国内的管理模式在各个国家水土不服、各市场业务运作方式差异大且复杂、缺乏统一的管理模式,与生态伙伴的合作模式和信息集成充满挑战等。长城汽车与销售合作伙伴Emil Frey的数月来回交涉曾令其销售陷入停滞。34
中国车企需要摆脱本土经营的思维惯性,建立适应当地市场的企业文化和生态合作体系。企业还应充分考虑各市场的投资、经营主体以及海外治理模式的灵活性。企业在出海之际就预先设计好灵活、敏捷、可拆分的人力资源管理体系,可以应对业务差异化和各地区政策法规不同等情况。随着销售规模扩大,企业要规划并逐步建立更加独立的海外业务,包括数据中心、技术中心甚至海外投资人。

构建全球化的ESG战略
全球范围内ESG问题日益受到关注。中国车企应该在全球范围内考虑其可持续发展工作,并根据目标市场的法规要求调整其ESG战略。这种战略必须具有前瞻性和可操作性,并与企业整体业务和海外业务战略规划相一致。
ESG战略不仅意味着合规和社会责任,更是品牌塑造、产品差异化和企业价值创造的利器。尤其在欧洲等成熟市场,消费者高度关注企业的可持续发展。对于电动汽车,消费者不仅关心车辆使用是否环保,还关注电池回收、车辆制造过程和报废处理是否可持续。极星计划2030年,通过全面消除供应链、制造和报废环节的排放,打造一款真正的气候中性量产车。为此,极星会详细披露旗下车型的碳足迹与所造成的气候影响。35
企业应将可持续发展视为企业发展的基石。通过减少整个价值链碳排放、发展循环经济、构建可持续的供应链、完善ESG治理和管理体系等努力,中国车企可以更好地应对海外监管的复杂性,并在全球舞台上实现增长、创新和持久成功。
与欧美步伐一致,中国主要证券交易所最近也公布了新的企业强制性可持续发展报告要求,塑造全球化的可持续战略也有益于企业在中国的合规和本地运营。
中国汽车出海是国内市场竞争激烈背景下企业寻找新增长的必然选择,也是全球汽车行业电动化转型给中国车企带来的历史性机遇。但罗马非一日建成,进军国际市场需要长期的投入和战略定力。现代汽车用了20多年才立足欧洲市场,特斯拉在中国,从交付首批进口车到在上海工厂下线国产车辆,也花了5年多时间。以长期主义为导向,相信中国车企必能走出自己的全球化节奏,推动全球电动化浪潮。


216.73.216.46
